引き続き、自前、もしくはJOSTのMIDISequencerPluginをベースとしたSequencerクラスを妄想しつつ、JOSTソースコードをながめているところ。
いろいろなソースコードファイルを行ったり来たりして分析を進めているが、ちょっと頭が混乱してきたのでDoxygen+GraphvizにてソースコードをHTMLドキュメント化し終わったところ。
結構時間がかかった(1時間くらい)。
結果できたコラボレーショングラフはこんな感じ

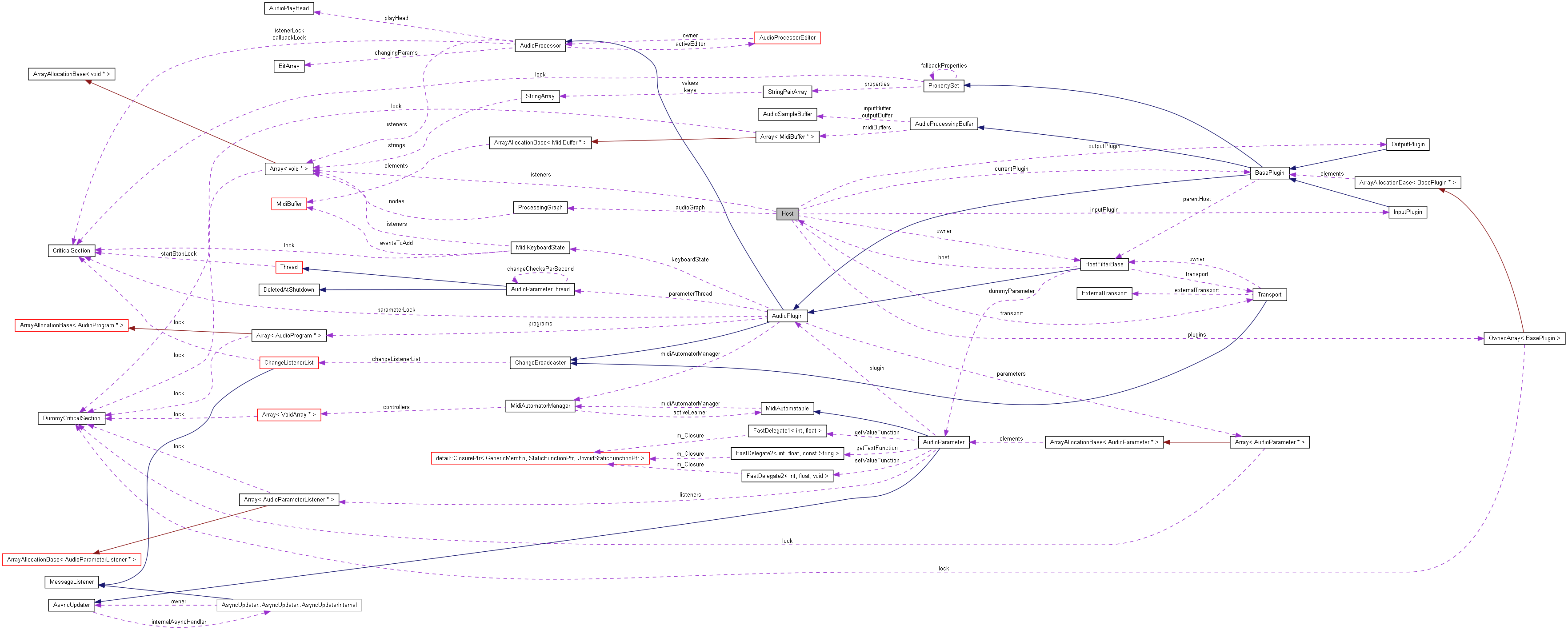
引き続き、自前、もしくはJOSTのMIDISequencerPluginをベースとしたSequencerクラスを妄想しつつ、JOSTソースコードをながめているところ。
いろいろなソースコードファイルを行ったり来たりして分析を進めているが、ちょっと頭が混乱してきたのでDoxygen+GraphvizにてソースコードをHTMLドキュメント化し終わったところ。
結構時間がかかった(1時間くらい)。
結果できたコラボレーショングラフはこんな感じ
